Înapoi la știri

Macrofagele intestinale modulează sinucleinopatia pe axa intestin-creier

30 Jan 2026
2 minute min
Maria Popescu
Macrofagele intestinale modulează sinucleinopatia pe axa intestin-creier

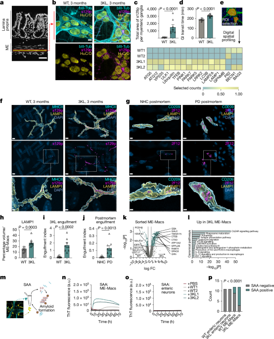
Potrivit nature.com, dovezile emergente sugerează că boala Parkinson (PD) își poate avea originea în sistemul nervos enteric (ENS), din care patologia α-sinuclein (αS) se extinde către creier. Cu decenii înainte de apariția simptomelor motorii, pacienții cu PD suferă de constipație și prezintă limfocite T circulante receptive la αS, ceea ce sugerează că răspunsurile imune periferice inițiate în ENS ar putea fi implicate în etapele timpurii ale PD.

👉 Mecanismele celulare implicate în declanșarea patologiei αS în ENS

Cu toate acestea, mecanismele celulare care declanșează patologia αS în ENS și răspândirea acesteia pe axa intestin-creier rămân neclare. Aici, demonstrăm că macrofagele muscularis (ME-Macs), care mențin integritatea ENS și homeostazia intestinală, modulează patologia αS și neurodegenerarea în modelele de PD.

Publicitate

ME-Macs conțin αS mal pliabil, adoptă o semnătură care reflectă disfuncția endolizosomală și modulează expansiunea limfocitelor T care călătoresc de la ENS către creier prin dura mater pe măsură ce progresează patologia αS. Eliminarea direcționată a ME-Macs duce la o reducere a patologiei αS în ENS și sistemul nervos central, prevenind expansiunea limfocitelor T și atenuând neurodegenerarea și disfuncția motorie, sugerând un rol al ME-Macs ca inițiatori celulare timpurii ai patologiei αS pe axa intestin-creier.

👉 Implicarea ME-Macs în progresia bolii Parkinson și potențialul pentru biomarkeri

Înțelegerea acestor mecanisme ar putea deschide calea pentru biomarkeri în stadii incipiente în PD.

Alte postari din Sanatate
Sanatate

Anul trecut, soțul meu a fost în filme pentru adulți. Când vor afla copiii noștri?

Potrivit slate.com, în colțul de sfaturi despre sex al publicației, un cititor își exprimă îngrijorarea cu privire la trecutul soțului său, care a apărut în filme pentru adulți în timpul facultății. Ei au doi copii adolescenți și se întreabă când ar fi potrivit să le vorbească despre acest trecut, având în vedere că nimic nu rămâne privat în era digitală.

Sanatate

Alternativa orală la Ozempic poate fi chiar mai eficientă pentru pierderea în greutate

Un nou tip de pastilă zilnică s-a dovedit mai eficient pentru pierderea în greutate și controlul glicemiei decât omologii săi disponibili în prezent, potrivit unui recent studiu clinic. Medicamentul, cunoscut sub numele de orforglipron, ar putea fi un factor de schimbare pe piața în expansiune rapidă a medicamentelor pentru pierderea în greutate.

Sanatate

Medicamente comune pentru ADHD prescrise în copilărie pot proteja împotriva riscului de psihoză

Un studiu recent de mari dimensiuni a descoperit că stimulantul metilfenidat, cum ar fi medicamentele Ritalin și Concerta, poate reduce riscul de psihoză atunci când este prescris copiilor mai mici cu ADHD. Potrivit nbcnews.com, copiii cu tulburare de deficit de atenție/hiperactivitate au fost identificați ca fiind expuși unui risc mai mare de a dezvolta condiții psihotice, comparativ cu copii neurotipici.

Sanatate

Colon cancer, principală cauză a deceselor din cancer sub 50 de ani

Martie este luna de conștientizare a cancerului colorectal. Potrivit unui studiu publicat în ianuarie 2026 de Jurnalul Asociației Medicale Americane, cancerul colorectal este acum principala cauză de deces legat de cancer pentru bărbați și femei cu vârsta sub 50 de ani în SUA, conform ksl.com.

Acasa Recente Radio Județe