Înapoi
Imprimarea imună determinată de mediu protejează împotriva alergiilor
Sanatate

Imprimarea imună determinată de mediu protejează împotriva alergiilor

Postat 1 oră în urmă

Update 1 oră în urmă

Timp de citire: 2 minute

Articol scris de: Maria Popescu

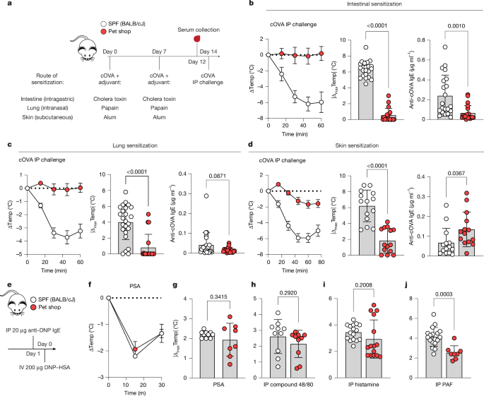
Alergiile sunt cauzate de răspunsuri imune tip II excesive împotriva antigenilor din mediu, conform unui studiu din 2026. Prevalența bolilor alergice a crescut semnificativ în ultimul secol, sugerând că factorii de mediu, mai degrabă decât cei genetici, sunt responsabili pentru această schimbare. Deși există multe ipoteze privind legătura între mediu și alergii, mecanismele biologice specifice prin care mediul protejează împotriva alergiilor sunt necunoscute, potrivit nature.com.

👉 Expunerea la medii imunostimulatoare generează memorie imună adaptativă

Acest studiu a folosit un model de șoarece pentru a evidenția că expunerea la medii imunostimulatoare a generat memorie imună adaptativă cross-reactivă, care s-a corelat cu răspunsurile imune tip II obstrucționate la expunerea la alergeni. Am descoperit că angajarea imunității adaptive cross-reactive a protejat împotriva sensibilizării alergice viitoare și a suprimat răspunsurile alergice stabilite.

👉 Cross-reactivitatea în context tolerogen previne alergiile cu similaritate scăzută a antigenilor

Cross-reactivitatea într-un context tolerogen a prevenit, de asemenea, alergiile, efectul extinzându-se și la expunerile antigenic complexe, chiar și la o similaritate scăzută a secvențelor de proteine. Descoperirile noastre demonstrează o relație mecanistică între mediu și alergii, având implicații generale pentru funcția imunității adaptative în medii naturale.

Distribuie aceasta stire pe social media sau mail
Alte postari din Sanatate
Sanatate

Macrofagele intestinale modulează sinucleinopatia pe axa intestin-creier

Potrivit nature.com, dovezile emergente sugerează că boala Parkinson (PD) își poate avea originea în sistemul nervos enteric (ENS), din care patologia α-sinuclein (αS) se extinde către creier. Cu decenii înainte de apariția simptomelor motorii, pacienții cu PD suferă de constipație și prezintă limfocite T circulante receptive la αS, ceea ce sugerează că răspunsurile imune periferice inițiate în ENS ar putea fi implicate în etapele timpurii ale PD.

Sanatate

Sezonul capuselor incepe prematur din cauza temperaturilor ridicate

Un fenomen neobisnuit a fost observat de medici si biologi odata cu inceputul prematur al sezonului capuselor, fapt cauzat de temperaturile anormal de ridicate din ultima perioada. De obicei, pacientii care ajung la medici pentru ingrijiri legate de intepaturile de capuse apar in luna aprilie.

Sanatate

Postul Paștelui: Îndrumări Nutriționale și Sfaturi pentru un Post Sănătos

Postul Paștelui este una dintre cele mai importante perioade de post din calendarul liturgic ortodox, fiind dedicat pregătirii spirituale și purificării înainte de sărbătoarea Învierii Domnului. Această perioadă începe în fiecare an în ziua de luni și durează 40 de zile, timp în care credincioșii ortodocși se abțin nu doar de la alimentele de origine animală, ci și se dedică unei pregătiri spirituale intense.

Sanatate

Fractură rară la cot tratată cu succes de medici specialiști

Un caz rar de fractură de capitulum humeral a fost tratat recent cu succes la Spitalul Arcadia din Iași. Pacienta, în vârstă de 43 de ani, a suferit această fractură în urma unei căderi directe pe cotul semiflectat.

Acasa Recente Radio Județe