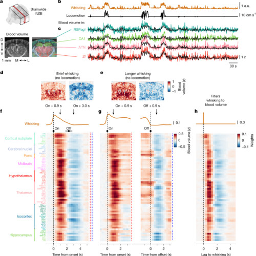
Volumul de sânge la nivelul creierului reflectă populații neuronale opuse
Conform nature.com, aportul de sânge către țesutul cerebral este considerat a depinde de activitatea neuronală generală în acel țesut, deși acest lucru variază între regiunile creierului. Un nou studiu măsoară fluctuațiile în activitatea neuronală și volumul de sânge la nivelul creierului de șoarece, descoperind că relația dintre ele este consistentă, dar diferă în două populații neuronale opuse.